• Предмет: Алгебра
  • Автор: Ksyshalis
  • Вопрос задан 8 лет назад

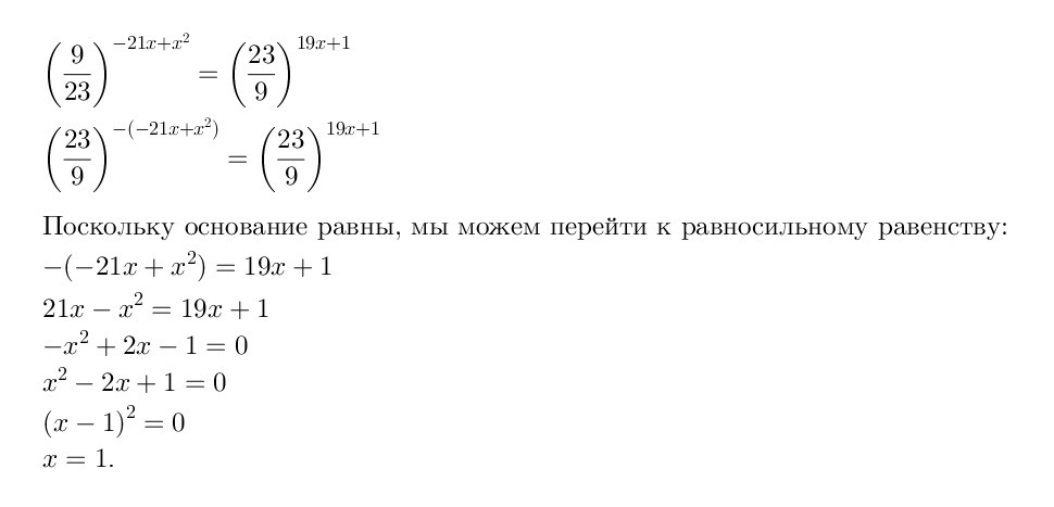
Решите пожалуйста уравнение
10 класс

Приложения:

Ответы

Ответ дал: genius20
0

Решение на скриншоте.


.............

Приложения:
Вас заинтересует