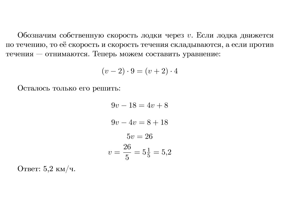
лодка проходит за 9 часов против течения реки такое же расстояние,какое за 4 часов по течению.Найдите собственную скорость лодки,если скорость течения реки 2км/ч.Пожалуйста помогите
Ответы
Ответ дал:
0
Если появятся какие-нибудь вопросы — задавайте.
Если моё решение оказалось полезным, смело отмечайте его как «лучший ответ».
Приложения:

Вас заинтересует
2 года назад
2 года назад
3 года назад
3 года назад
9 лет назад
9 лет назад