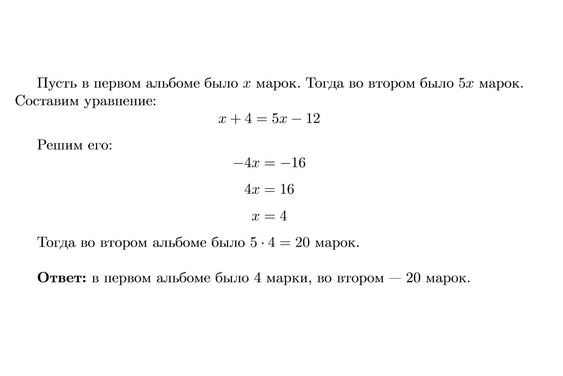
В Первом альбоме Марок в 5 раз меньше чем во втором. если в первый альбом положить ещё 4 марки,а со второго убрать 12 марок,то в обоих альбомах марок будет поровну. сколько марок было первоначально?
(Срочно)
Ответы
Ответ дал:
0
Если появятся какие-нибудь вопросы — задавайте.
Если моё решение оказалось полезным, смело отмечайте его как «лучший ответ».
Приложения:

Ответ дал:
0
Спасибо, огромное!
Вас заинтересует
3 года назад
3 года назад
9 лет назад