• Предмет: Алгебра
  • Автор: nasyena2005
  • Вопрос задан 8 лет назад

Пожалуйста, помогите упростить
Заранее большое спасибо

Приложения:

Ответы

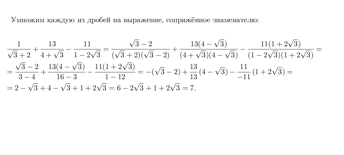
Ответ дал: genius20
0

Если появятся какие-нибудь вопросы — задавайте.


Если моё решение оказалось полезным, смело отмечайте его как «лучший ответ».

Приложения:
Вас заинтересует