• Предмет: Алгебра
  • Автор: dasew12
  • Вопрос задан 8 лет назад

помогите пожалуйста

Приложения:

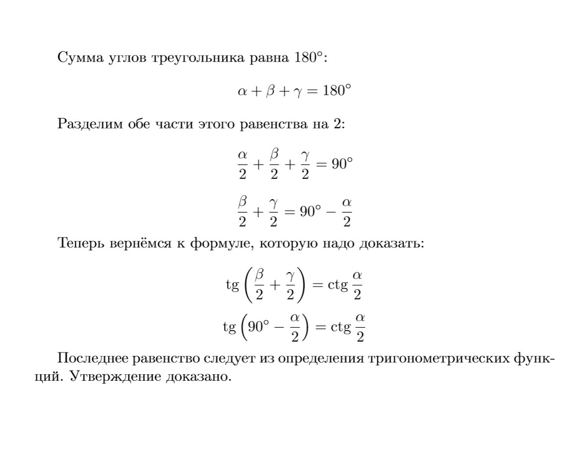
Ответы

Ответ дал: genius20
0

Если появятся какие-нибудь вопросы — задавайте.


Если моё решение оказалось полезным, смело отмечайте его как «лучший ответ».

Приложения:
Ответ дал: dasew12
0
спасбо
Ответ дал: dasew12
0
последнй все https://znanija.com/task/30898498
Вас заинтересует