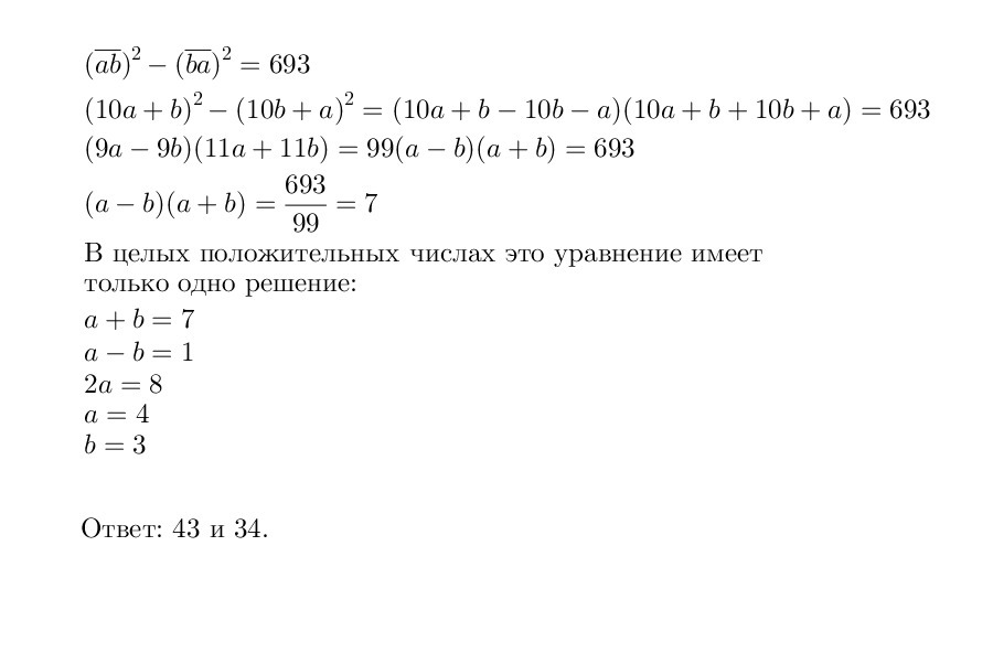
Разность квадратов двух двузначных чисел, записанных одними и теми же цифрами, ровна 693. Найдите эти числа
Ответы
Ответ дал:
0
Если появятся какие-нибудь вопросы — задавайте.
Приложения:
Вас заинтересует
2 года назад
2 года назад
3 года назад
9 лет назад
9 лет назад
10 лет назад
10 лет назад