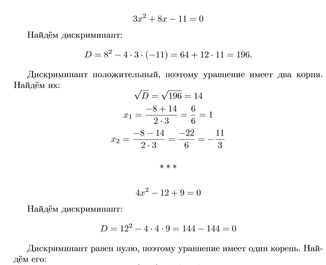
Ответы
Ответ дал:
0
Если появятся какие-нибудь вопросы — задавайте.
Если моё решение оказалось полезным, смело отмечайте его как «лучший ответ».
Приложения:


Вас заинтересует
2 года назад
3 года назад
9 лет назад
9 лет назад
9 лет назад
9 лет назад