• Предмет: Алгебра
  • Автор: ggwpffpls1
  • Вопрос задан 8 лет назад

100 баллов, заранее спасибки

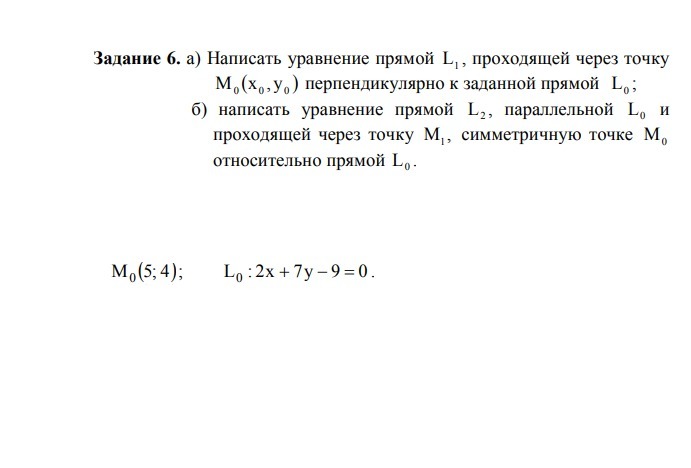
Приложения:

Ответы

Ответ дал: 1233090
0
решение задания смотри на фотографии
Приложения:
Ответ дал: ggwpffpls1
0
Спасибо, дружище с:
Если интересно, у меня там ещё одно задание на 100 баллов имеется
Вас заинтересует