• Предмет: Алгебра
  • Автор: Умныйчеловечек2001
  • Вопрос задан 8 лет назад

Алгебра 11 класс
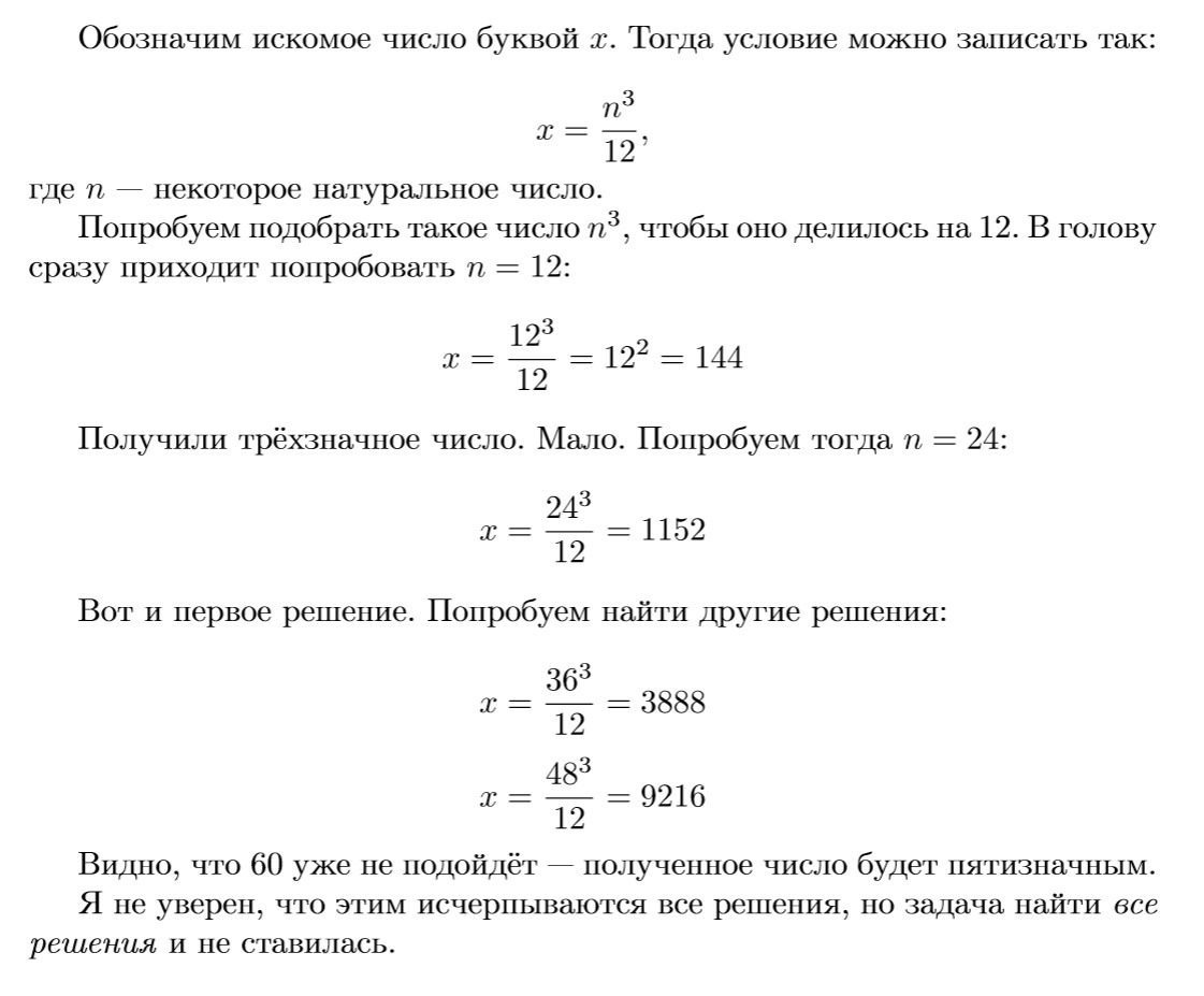
Найдите четырехзначное число, которое в 12 раз меньше куба некоторого натурального числа. В ответе укажите какое-нибудь одно такое число.
Поподробнее, пожалуйста, очень хочу понять схему решения

Ответы

Ответ дал: genius20
0

Если появятся какие-нибудь вопросы — задавайте.

Приложения:
Ответ дал: valenivan
0

Решение задания приложено

Приложения:
Вас заинтересует