• Предмет: Алгебра
  • Автор: nastenamaksimo
  • Вопрос задан 8 лет назад

Решите пожалуйста
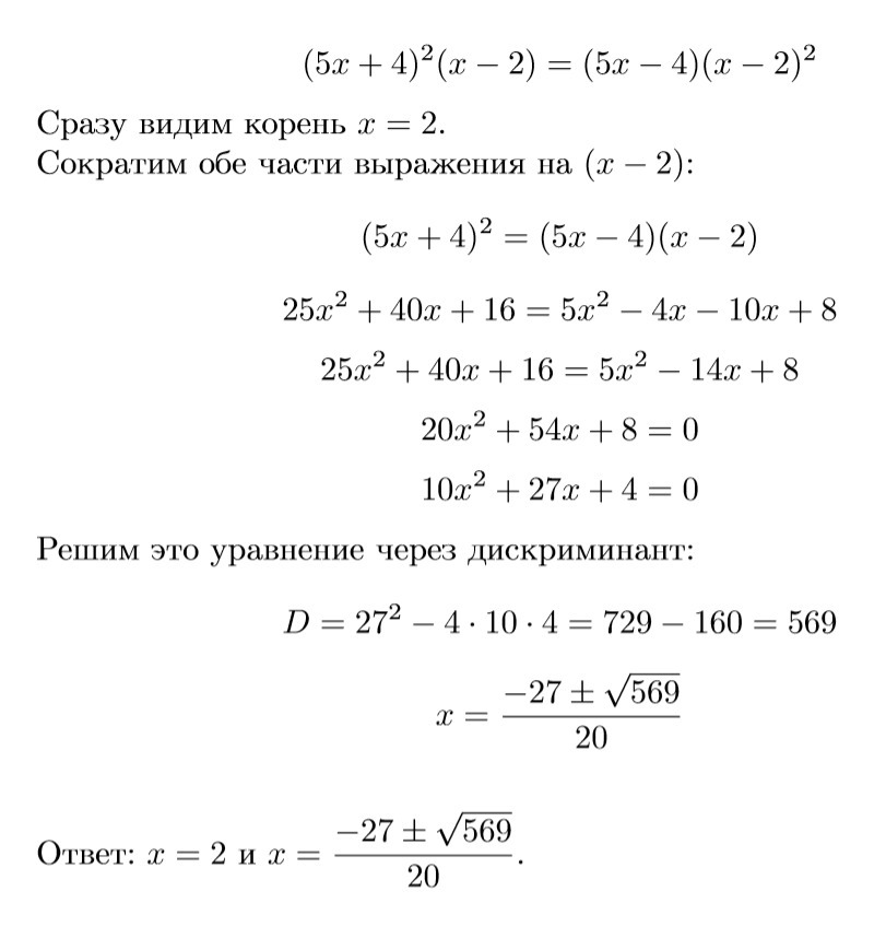
(5х+4)^2(x-2)=(5x-4)(x-2)^2

Ответы

Ответ дал: genius20
0

Если появятся какие-нибудь вопросы — задавайте.

Кстати, почему корни такие некрасивые? Вы не ошиблись, записывая условие?

Приложения:
Ответ дал: djrazor308
0
Собсна да: мы можем просто так взять и сократить на скобку?
Ответ дал: polinabodrova52003
0
(5x-4)^2(x-2)=(5x-4)(x-2)^2
Ответ дал: polinabodrova52003
0
(5x-4)^2(x-2)-(5x-4)(x-2)^2
Ответ дал: polinabodrova52003
0
(5x-4)^2(x-2)-(5x-4)(x-2)^2=0
Ответ дал: polinabodrova52003
0
(5x-4)(x-2)(5x-4-x+2)=0. 5x-4=0. x-2=0. 4x-2=0. Перенесли всё в одну сторону вынесли общее выражение и каждый множитель приравнять к нулю.
Вас заинтересует