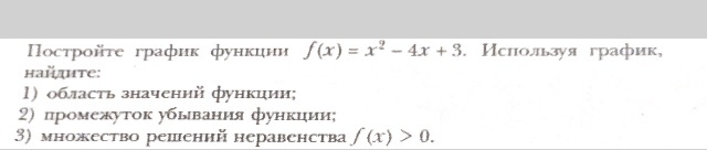
• Предмет: Алгебра
  • Автор: kolobokpovesilsya
  • Вопрос задан 8 лет назад

Помогите срочно!
Не понимаю НИ-ЧЕ-ГО

Приложения:

Ответы

Ответ дал: Alexandr200110
0

Промежуток убывания выделил маркером.

Приложения:
Ответ дал: valenivan
0

Полное решение. Замечу, что в 3 пункте квадратное уравнение решено с применением теоремы о сумме коэф. Также можно решить через дискриминант или т. Виета.

Приложения:
Вас заинтересует