СРОЧНОООО!!!! Треть пути автомобиль проехал со скоростью 60 км / ч. Вычисли скорость движения автомобиля на втором участке пути, если его средняя скорость 80 км / ч
Ответы
Ответ дал:
0
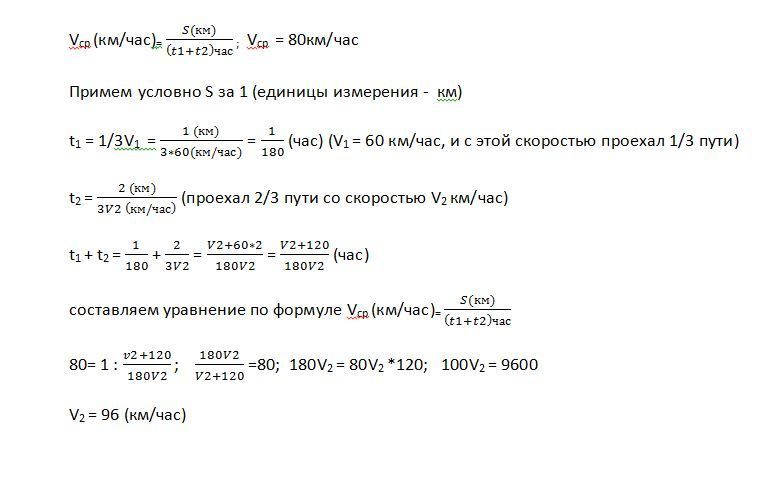
решение представлено на рисунке
Приложения:
Вас заинтересует
2 года назад
2 года назад
3 года назад
3 года назад
9 лет назад
9 лет назад
10 лет назад
10 лет назад