Ответы
Ответ дал:
0
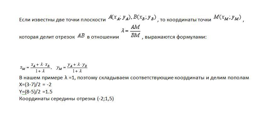
решение и пояснение на рисунке
Приложения:

Вас заинтересует
2 года назад
2 года назад
3 года назад
3 года назад
9 лет назад
9 лет назад
9 лет назад