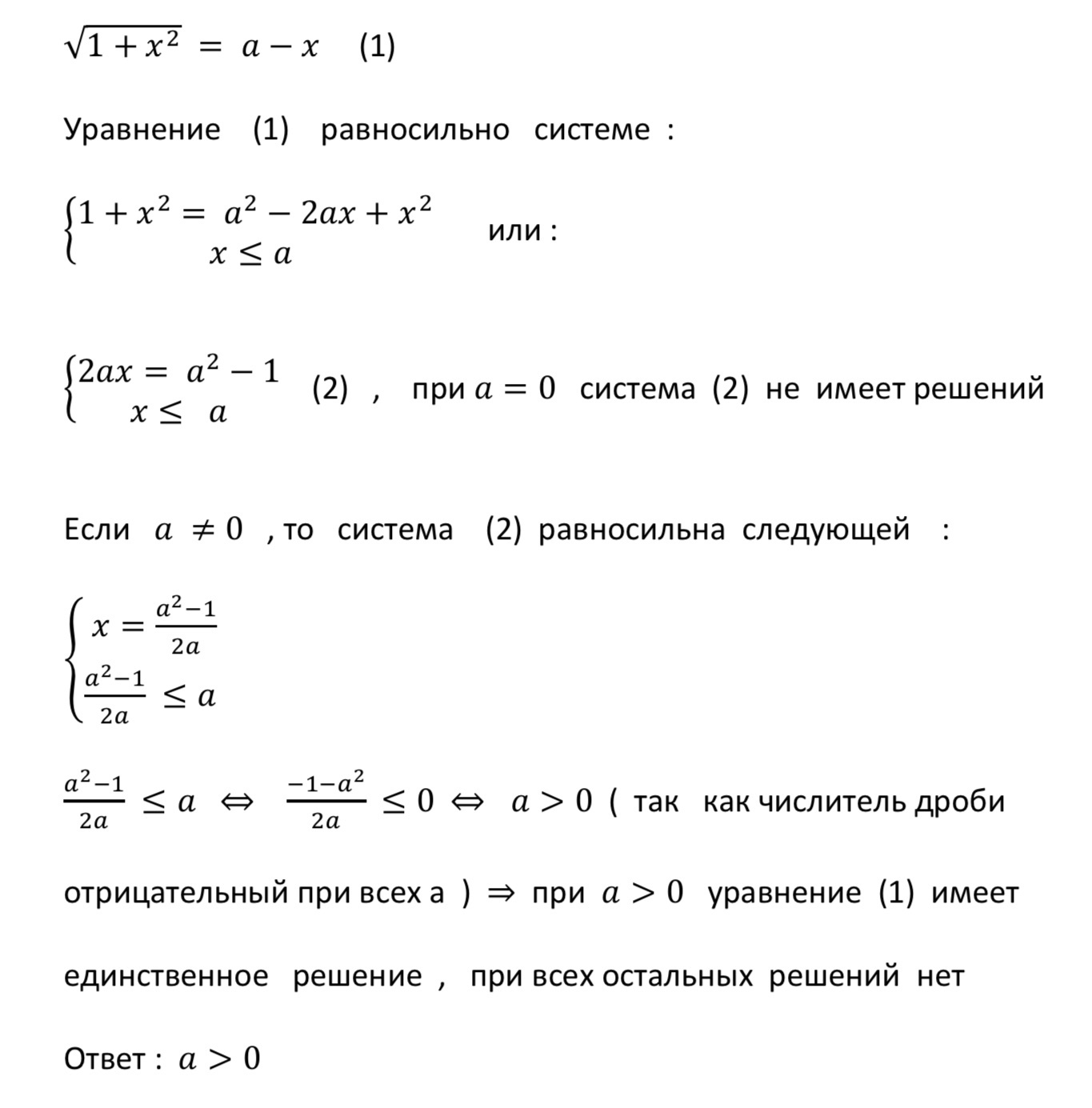
20 баллов!!! Найти все значения параметра a, при которых уравнение √1+x²=a-x (1+x² под единым квадратным корнем) будет иметь решение
Ответы
Ответ дал:
0
Решение : /////////////////////////////////////
Приложения:

Вас заинтересует
2 года назад
2 года назад
3 года назад
3 года назад
9 лет назад
9 лет назад
9 лет назад