• Предмет: Алгебра
  • Автор: gvozdkovkirill
  • Вопрос задан 8 лет назад

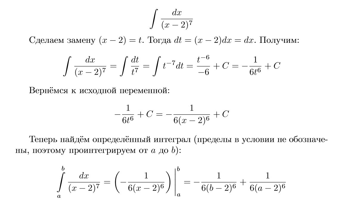
найти неопределённый интеграл и вычислить определённый интеграл:1/(x - 2)^7

Ответы

Ответ дал: genius20
0

Если появятся какие-нибудь вопросы — задавайте.

Если моё решение оказалось полезным, смело отмечайте его как «лучший ответ».

Приложения:
Ответ дал: gvozdkovkirill
0
вопрос только один , и он тут - https://znanija.com/task/30985606
Ответ дал: gvozdkovkirill
0
спасибо заранее
Ответ дал: gvozdkovkirill
0
я повысил цену , надеюсь на вашу помощь https://znanija.com/task/31008939?answering=true&answeringSource=feedPersonal%2FquestionPage
Вас заинтересует