За 3 часа бак наполняется на 3/5 своего объёма. За какое время он наполняется на 3/4 объёма?
а) за 3% ч. б) за 4% ч. в) за 4 ч.
г) другой.
Даю 19 баллов!
Ответы
Ответ дал:
0
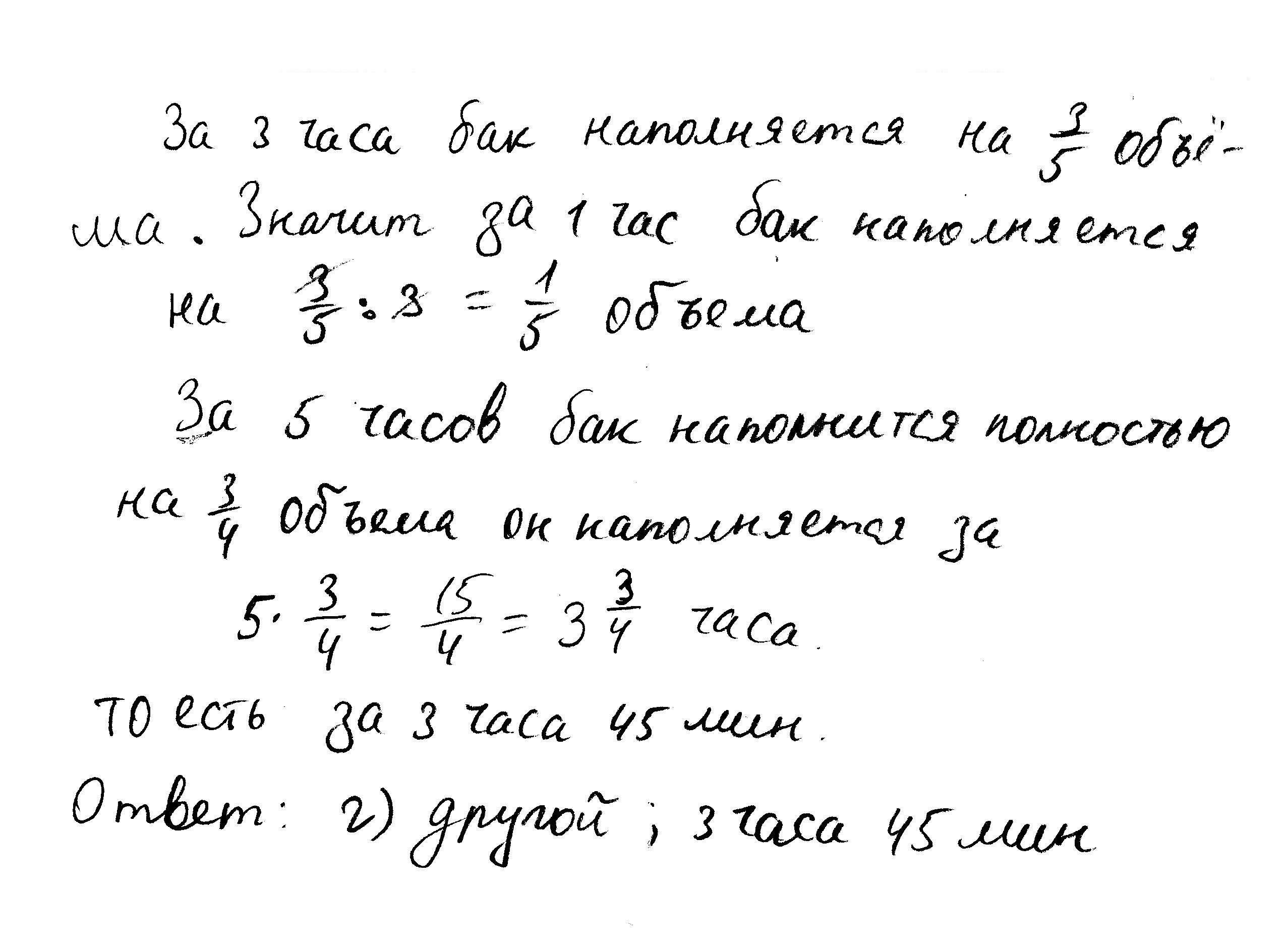
Ответ:
г) другой. Точнее 3 часа 45 минут
Пошаговое объяснение:
Смотри в приложении
Приложения:

Ответ дал:
0
вариант г
Ответ дал:
0
Вариант а
Вас заинтересует
2 года назад
3 года назад
3 года назад
9 лет назад
9 лет назад