Ответы
Ответ дал:
0
Если появятся какие-нибудь вопросы — задавайте.
Если моё решение оказалось полезным, смело отмечайте его как «лучший ответ».
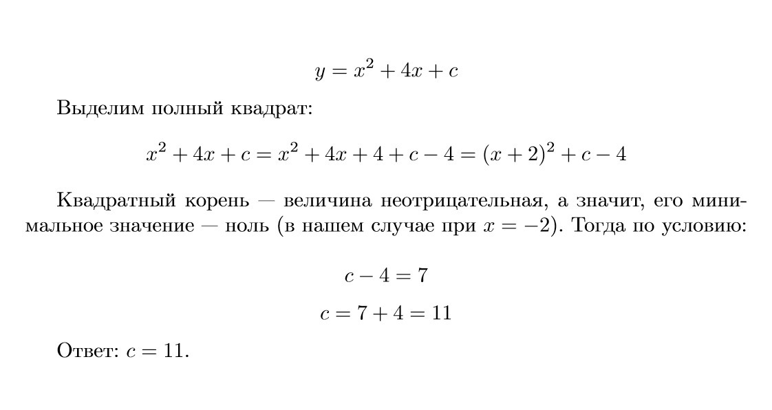
Приложения:


Ответ дал:
0
Велике дякую .
Вас заинтересует
2 года назад
2 года назад
3 года назад
3 года назад
9 лет назад