• Предмет: Алгебра
  • Автор: chetverikova7836
  • Вопрос задан 8 лет назад

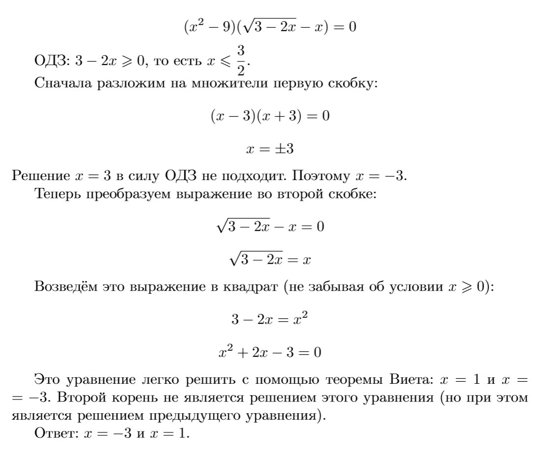
решить уравнение (х^2-9)(
 sqrt{3 - 2x}
-х)=0

Ответы

Ответ дал: twistedevyy
0

 {x}^{2}  - 9 sqrt{3x - 2x - x}  = 0 \  {x}^{2}  - 9 sqrt{0} = 0 \  {x}^{2}  = 0 \ x =  sqrt{0}  \ x = 0
вот ваш ответ будет
Ответ дал: chetverikova7836
0
под корнем только 3-2х
Ответ дал: genius20
0

Если появятся какие-нибудь вопросы — задавайте.


Если моё решение оказалось полезным, смело отмечайте его как «лучший ответ».


Приложения:
Ответ дал: chetverikova7836
0
снизу можно дорешать с помощью виета
Ответ дал: genius20
0
Первый корень равен 1 (это легко проверить, подставив 1 вместо x в уравнение). Произведение корней равно свободному члену, то есть −3, поэтому второй корень равен −3 : 1 = −3
Вас заинтересует