• Предмет: Алгебра
  • Автор: Once03
  • Вопрос задан 8 лет назад

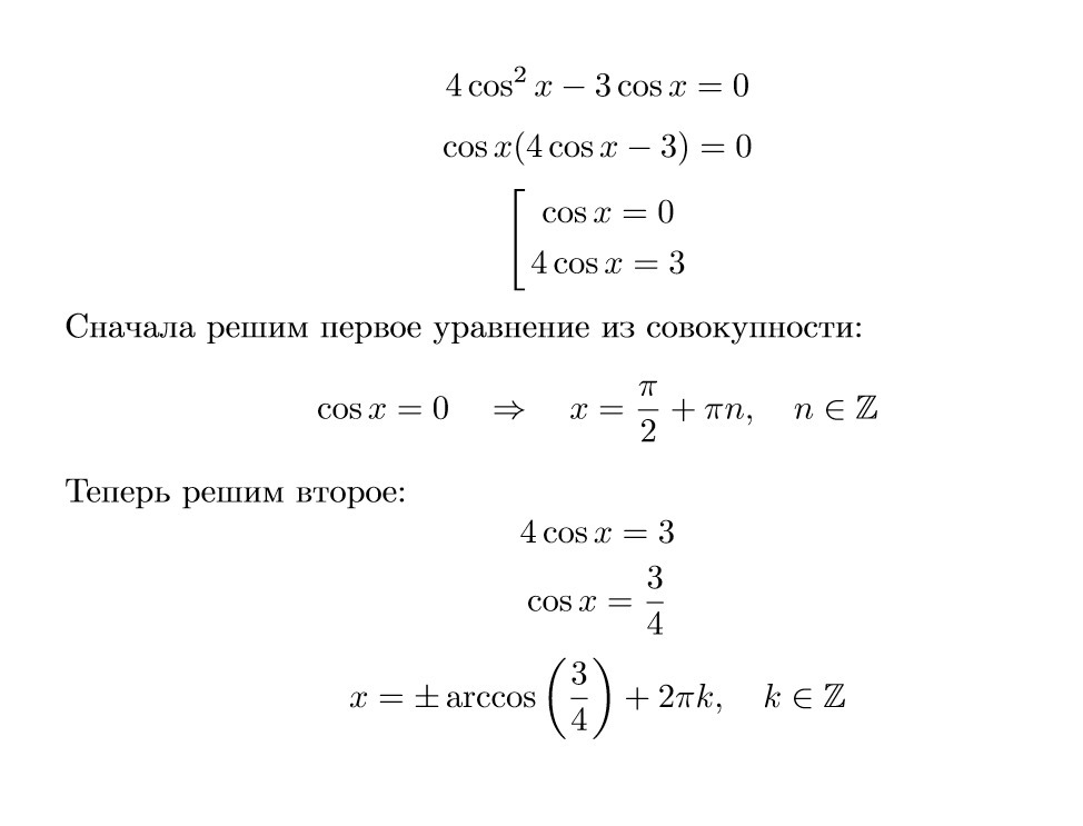
4cos^2x-3cosx=0
Help!

Ответы

Ответ дал: genius20
0

Если появятся какие-нибудь вопросы — задавайте.

Если моё решение оказалось полезным, смело отмечайте его как «лучший ответ».


Приложения:
Вас заинтересует