• Предмет: Алгебра
  • Автор: Аноним
  • Вопрос задан 11 лет назад

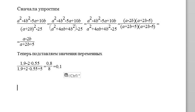
помогите найти значение выражения пожалуйста)))

Приложения:

Ответы

Ответ дал: triolana
0
================================================
Приложения:
Вас заинтересует