• Предмет: Химия
  • Автор: Fapfap666
  • Вопрос задан 8 лет назад

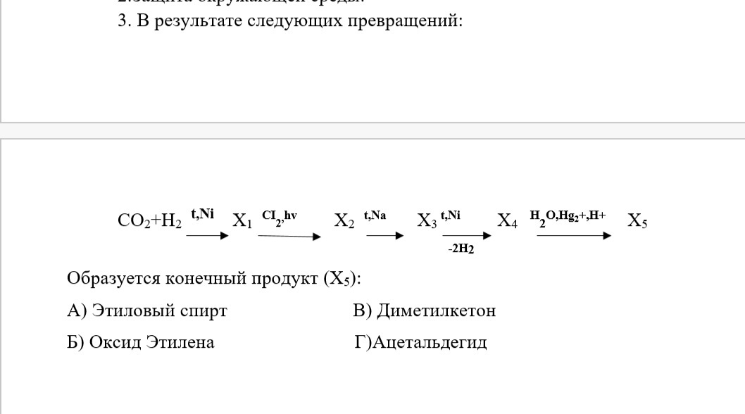
Даю 30 баллов помогите решить пожалуйста

Приложения:

Ответы

Ответ дал: sofia1199
0
правильный ответ буква А
Ответ дал: Fapfap666
0
А можно метод решения ? Пожалуйста
Вас заинтересует