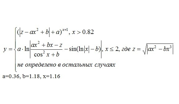
Помогите пожалуйста решить. Программа выдаёт ошибку в строке 8 нет перегруженной подпрограммы с такими типами параметров. И вообще правильно ли составил программу исходя из условия? Спасибо
Program Primer2;
Var a,b,x,y,z:real;
begin
a := 0.36;
b:= 1.18;
x := 1.16;
if x>0.82 then y:=exp(ln((abs(z-a*x*x+b)+a))*x+1)
else if x<= 2 then y:=a*ln(abs((a*x*x+b*x-z)/(cos*cos*x+b)-sin(ln(abs(x)-b))));
z:=sqrt(abs(a*x*x-b*x*x*x));
write(y);
end.
Приложения:

Ответы
Ответ дал:
0
Var a,b,x,y,z:real;
begin
a := 0.36;
b:= 1.18;
x := 1.16;
if x>0.82 then y:=exp(ln(abs(z-a*sqr(x)+b)+a)*(x+1)) else
if (x<2) or (x=2) then
begin
z:=sqrt(abs(a*sqr(x)-b*exp(ln(x)*3)));
y:=a*ln(abs(((a*sqr(x)+b*x-z)/(sqr(cos(x))+b))-sin(ln(abs(x))-b)));
end;
if y<>0 then writeln(y) else writeln('не определено');
end.
begin
a := 0.36;
b:= 1.18;
x := 1.16;
if x>0.82 then y:=exp(ln(abs(z-a*sqr(x)+b)+a)*(x+1)) else
if (x<2) or (x=2) then
begin
z:=sqrt(abs(a*sqr(x)-b*exp(ln(x)*3)));
y:=a*ln(abs(((a*sqr(x)+b*x-z)/(sqr(cos(x))+b))-sin(ln(abs(x))-b)));
end;
if y<>0 then writeln(y) else writeln('не определено');
end.
Ответ дал:
0
Спасибо вам большое
Ответ дал:
0
А блок-схему не подскажете к ней?
Ответ дал:
0
Здравствуйте, не могли бы вы мне помочь??
Прошу, осень важно
Просто чем сможете
Прошу, осень важно
Просто чем сможете
Вас заинтересует
2 года назад
2 года назад
3 года назад
9 лет назад
9 лет назад
9 лет назад