• Предмет: Алгебра
  • Автор: kolosovaangel6
  • Вопрос задан 8 лет назад

2!
Даю 10 баллов
.................

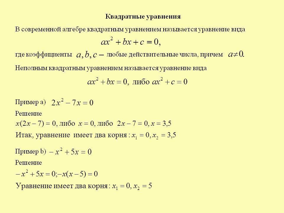
Приложения:

Ответы

Ответ дал: Prussiay
0

Т.е ответ A,C,D,E-полное B-неполное

--------------------------------------------------

Приложения:
Ответ дал: Prussiay
0
Тьфу ты,извиняюсь, A,C,D,E-это полные,остальное неполное
Вас заинтересует