• Предмет: Физика
  • Автор: alexasasha72
  • Вопрос задан 8 лет назад

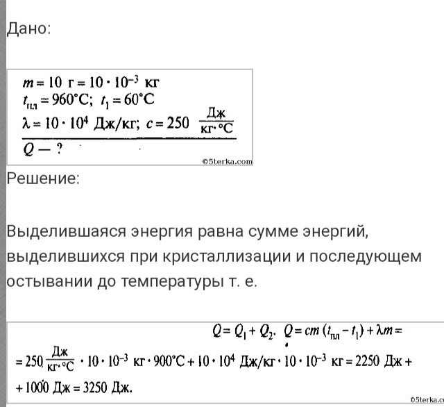
Масса серебра 10 г. Какое количество теплоты выделиться при его кристаллизации.

Ответы

Ответ дал: margo6081
0
решала на компьютере
Приложения:
Вас заинтересует