Ответы
Ответ дал:
0
х³+ах+1=0
у=х³+ах+1
у'=3х²+а
у'=0
1)3х²+а=0
если а=0 то х=0;у(0)=-1 ;один корень
если а>0 то нет решения
если а<0 то х²=-а/3
2)у'>0 функция возрастает
3х²+а>0
3х²>-а;х€(-оо;-√(-а/3)+(√-а/3;+оо)
-а>0;а<0
__+__-√(-а/3)___√(-а/3)+
пересикают ось ох 2 раз
2 корень
3)у'<0 функция убывает
3х²+а<0
3х²<-а;
а<0
___√(-а/3)_---____√(-а/3)
значит пересикают ось 0Х один раз
значит 1 корень
ответ а=0 1 корень
а<0 3 корень
а>0 нет корень
у=х³+ах+1
у'=3х²+а
у'=0
1)3х²+а=0
если а=0 то х=0;у(0)=-1 ;один корень
если а>0 то нет решения
если а<0 то х²=-а/3
2)у'>0 функция возрастает
3х²+а>0
3х²>-а;х€(-оо;-√(-а/3)+(√-а/3;+оо)
-а>0;а<0
__+__-√(-а/3)___√(-а/3)+
пересикают ось ох 2 раз
2 корень
3)у'<0 функция убывает
3х²+а<0
3х²<-а;
а<0
___√(-а/3)_---____√(-а/3)
значит пересикают ось 0Х один раз
значит 1 корень
ответ а=0 1 корень
а<0 3 корень
а>0 нет корень
Ответ дал:
0
с новым годом
Ответ дал:
0
Спасибо, вас также
Ответ дал:
0
а<0. один корень
Ответ дал:
0
у(√(-а/3))>0;у=х³+ах+1 график пересекают ось ох значит есть один корень
Ответ дал:
0
Зайдите на desmos com и «покрутите», наберите нужное уравнение, добавьте параметр и «покрутите его»
Ответ дал:
0
Если появятся какие-нибудь вопросы — задавайте.
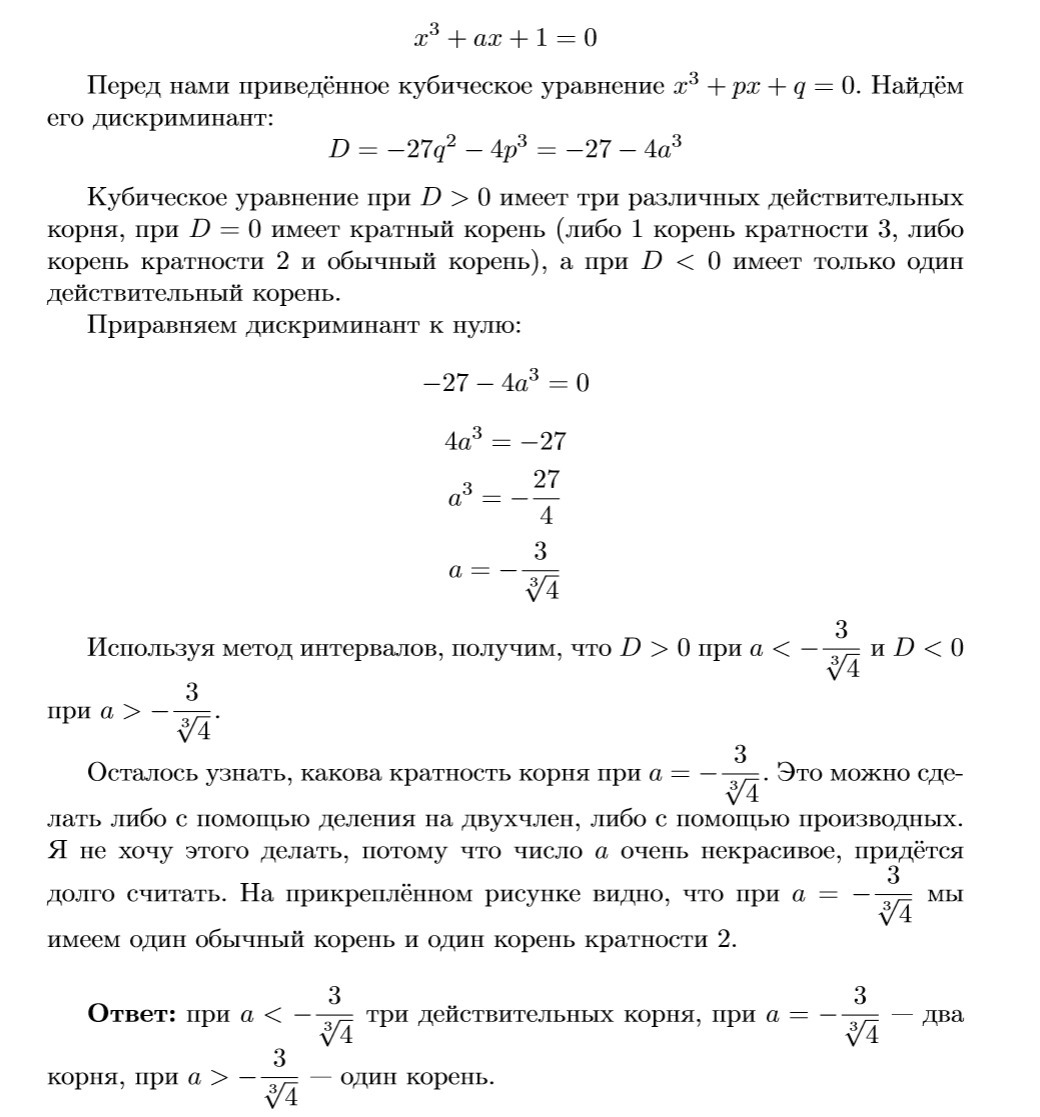
Приложения:
Вас заинтересует
2 года назад
2 года назад
3 года назад
9 лет назад
9 лет назад
10 лет назад