Ответы
Ответ дал:
0
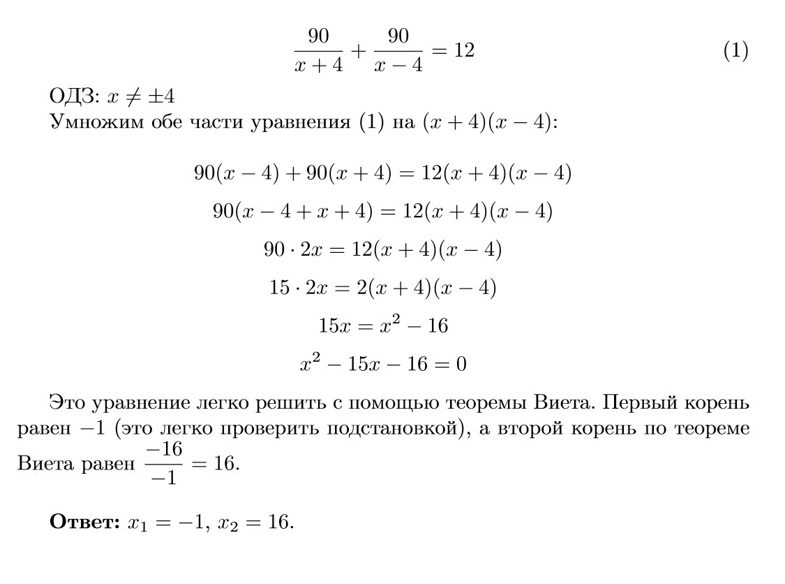
ОДЗ : X не равно -4 , X не равно 4
90/x+4 + 90/x-4 - 12 = 0
90x+90x-12x^2+192/(x+4)(x-4) = 0
180x-12x^2 + 192 = 0
12(15x-x^2+16)=0
12(-x^2+15x+16)=0
-12(x-16)(x+1) = 0 | :12
(x-16)(x+1) = 0
x-16 = 0
x= 16
---------------------------
x+1=0
x=-1
Ответ : x=16 , x=-1
Ответ дал:
0
Если появятся какие-нибудь вопросы — задавайте.
Приложения:

Вас заинтересует
2 года назад
2 года назад
3 года назад
3 года назад
9 лет назад
9 лет назад
9 лет назад