Ответы
Ответ дал:
0
смотри решение во вложении
Приложения:

Ответ дал:
0
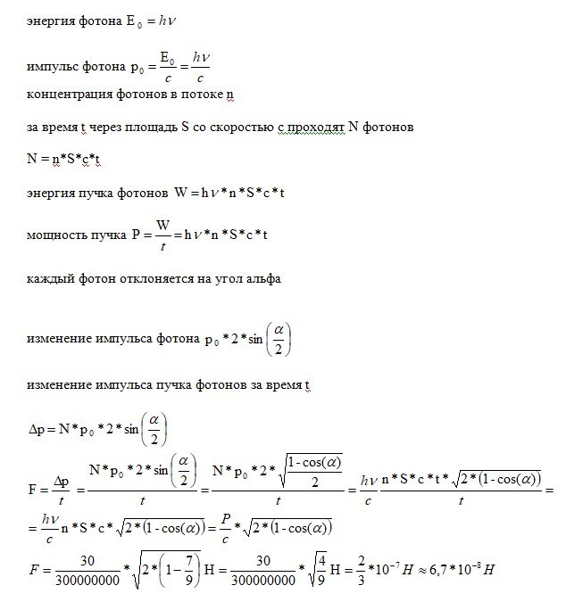
буквы использовал в решении не так как в условии - разберетесь )
Ответ дал:
0
внимание - ответ был исправлен
Ответ дал:
0
есть еще опечатка
в строке где P=W/t лишний символ в конце строки t
в строке где P=W/t лишний символ в конце строки t
Ответ дал:
0
Хорошо.Спасибо. Я вот и думал ,откуда эта t))
Вас заинтересует
2 года назад
2 года назад
9 лет назад
9 лет назад
9 лет назад