Ответы
Ответ дал:
0
Чтобы решить данный определитель, можно воспользоваться правилом треугольников (см. картинку).
Решение вашего примера по правилу треугольников:
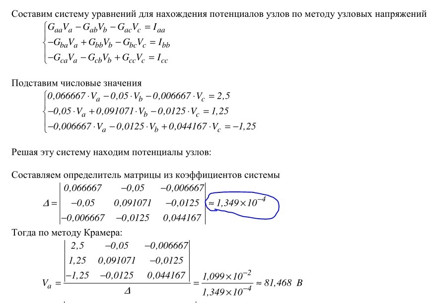
∆ = 0,066667*0,091071*0,044167 + (-0,05)*(-0,0125)*(-0,006667) + (-0,05)*(-0,0125)*(-0,006667) - (-0,006667)*0,091071*(-0,006667) - (-0,05)*(-0,05)*0,044167 - (-0,0125)*(-0,0125)*0,066667 = 0,000268156 - 0,000004156 - 0,000004156 - 0,000004048 - 0,000110417 - 0,000010416 = 0,000134963 = 1,349 * 10^-4.
Решение вашего примера по правилу треугольников:
∆ = 0,066667*0,091071*0,044167 + (-0,05)*(-0,0125)*(-0,006667) + (-0,05)*(-0,0125)*(-0,006667) - (-0,006667)*0,091071*(-0,006667) - (-0,05)*(-0,05)*0,044167 - (-0,0125)*(-0,0125)*0,066667 = 0,000268156 - 0,000004156 - 0,000004156 - 0,000004048 - 0,000110417 - 0,000010416 = 0,000134963 = 1,349 * 10^-4.
Приложения:
Ответ дал:
0
спасибо большое
Вас заинтересует
2 года назад
3 года назад
9 лет назад
10 лет назад
10 лет назад