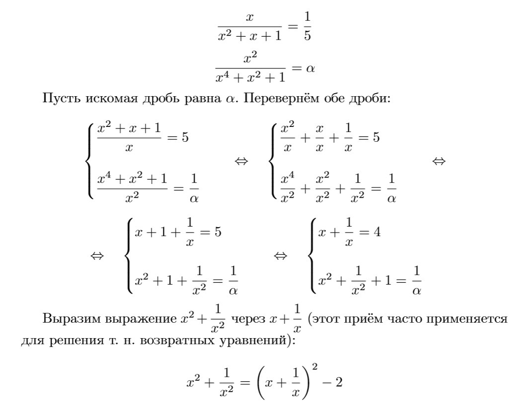
Если x/x^2+x+1 = 1/5 то тогда чему будет равна дробь x^2/x^4+x^2+1 = ?
Фото прилагается. Это все условия, которые даны. Прошу помощи.
                        
                                    Приложения:
                     
                            Ответы
                                            Ответ дал: 
                                                                                    
                                        
                                            
                                                
                                                
                                                
                                                    0
                                                
                                            
                                        
                                    Если появятся какие-нибудь вопросы — задавайте.
Приложения:
                     
                             
                            Вас заинтересует
                
                        2 года назад
                    
                
                        2 года назад
                    
                
                        3 года назад
                    
                
                        3 года назад
                    
                
                        9 лет назад
                    
                
                        9 лет назад
                    
                
                        9 лет назад