Ответы
Ответ дал:
0
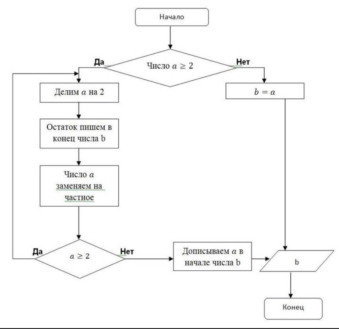
вот алгоритм ввиде блок схемы
Приложения:

Ответ дал:
0
спасибо
Ответ дал:
0
пожалуйста
Вас заинтересует
2 года назад
3 года назад
3 года назад
9 лет назад
9 лет назад
9 лет назад