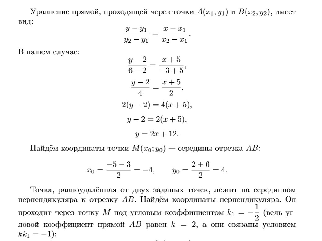
Найдите координаты точки, принадлежащей оси ординат и равноудалённой от точек А ( - 5; 2) и В ( - 3; 6).
Ответы
Ответ дал:
0
Наверняка есть более короткое решение, но я его не знаю.
***
Если будут какие-нибудь вопросы — задавайте.
Приложения:
Вас заинтересует
2 года назад
2 года назад
3 года назад
3 года назад
9 лет назад
9 лет назад
10 лет назад
10 лет назад