Ответы
Ответ дал:
0
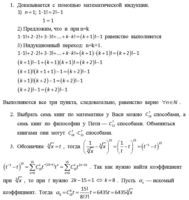
1. Доказать, что при любом натуральном n выполняется:
1*1! + 2*2! + 3*3! + ... + n*n! = (n+1)! - 1.
2. У Вани 16 книг по математике, а у Пети 12 книг по философии. Сколькими способами они могут обменяться по 7 книг?
3. Найти член разложения бинома, содержащий x^(1/3).
Приложения:

Вас заинтересует
2 года назад
2 года назад
3 года назад
3 года назад
8 лет назад
8 лет назад