• Предмет: Физика
  • Автор: ahmetgaraevaa02
  • Вопрос задан 8 лет назад

Помогииите. Тллшпрлддиппноир ооочень срочно

Приложения:

Ответы

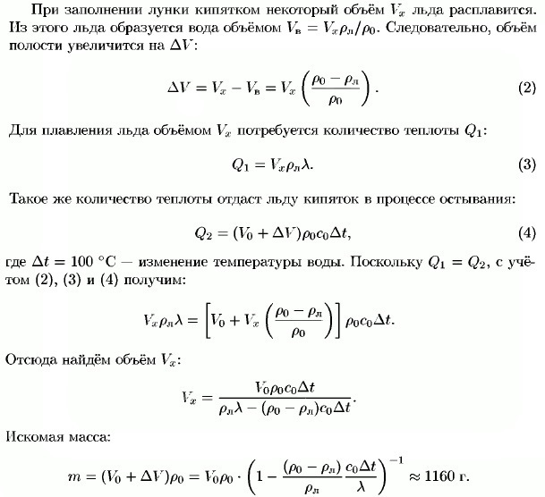
Ответ дал: o2784913
0

__________

__________

__________

Приложения:
Вас заинтересует