• Предмет: Алгебра
  • Автор: tatanamelnikova4460
  • Вопрос задан 8 лет назад

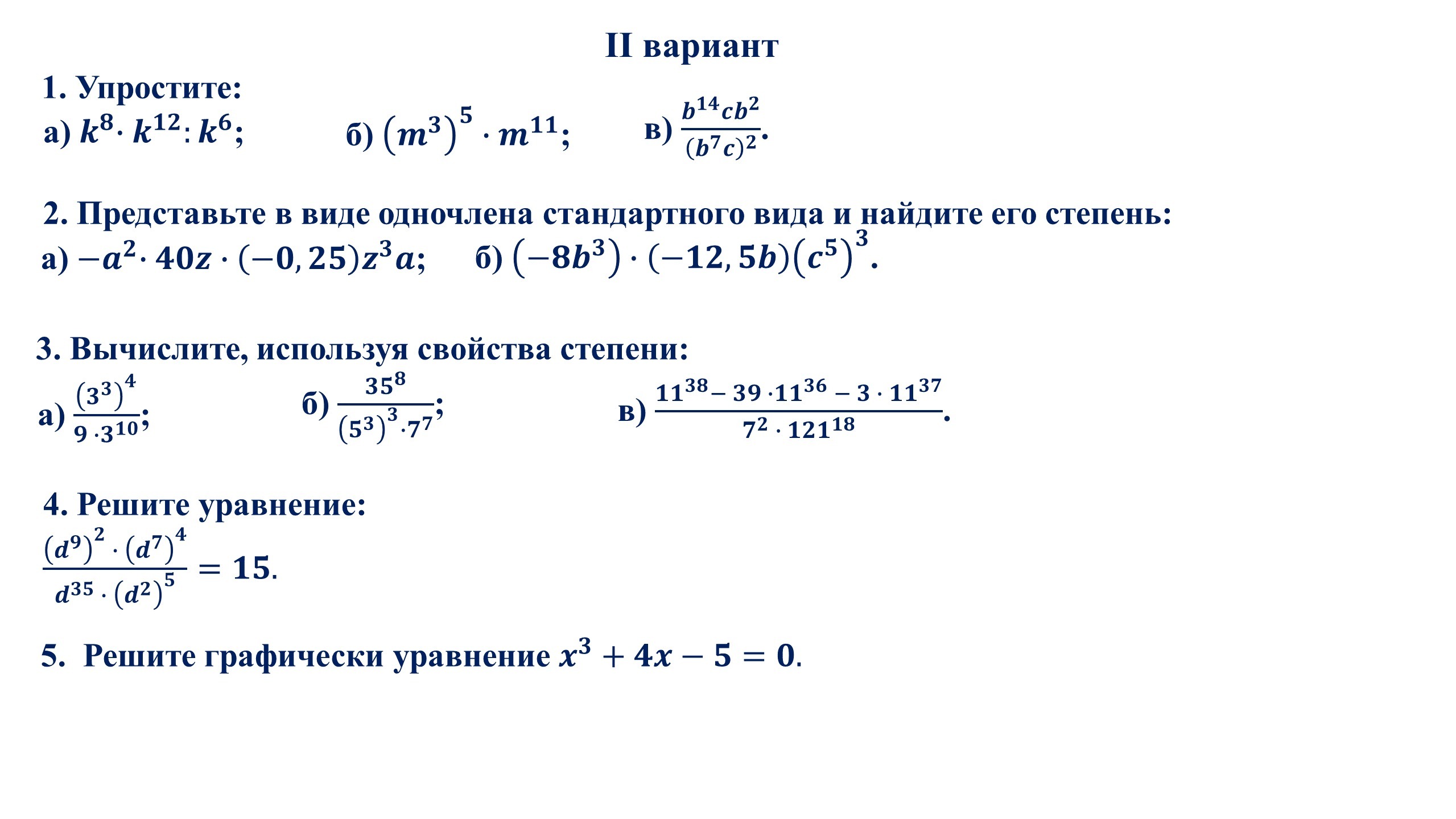
ПОМОГИТЕ С НОМЕРОМ 4,ПОЖАЛУЙСТА!!!

Приложения:

Ответы

Ответ дал: nurbek20010527
0

 frac{(d^{9})^{2}  times ( {d}^{7})^{4}   }{ {d}^{35}  times ( {d}^{2})^{5} }  = 15 \ 1)( {d}^{9} )^{2}  times ( {d}^{7} )^{4}  =  {d}^{18}  times  {d}^{28}  =  {d}^{46}  \ 2) {d}^{35}  times ( {d}^{2} )^{5}  =  {d}^{35}  times d^{10}  =  {d}^{45}  \ 3) frac{ {d}^{46} }{ {d}^{45} }  = 15 \ d = 15
Вас заинтересует