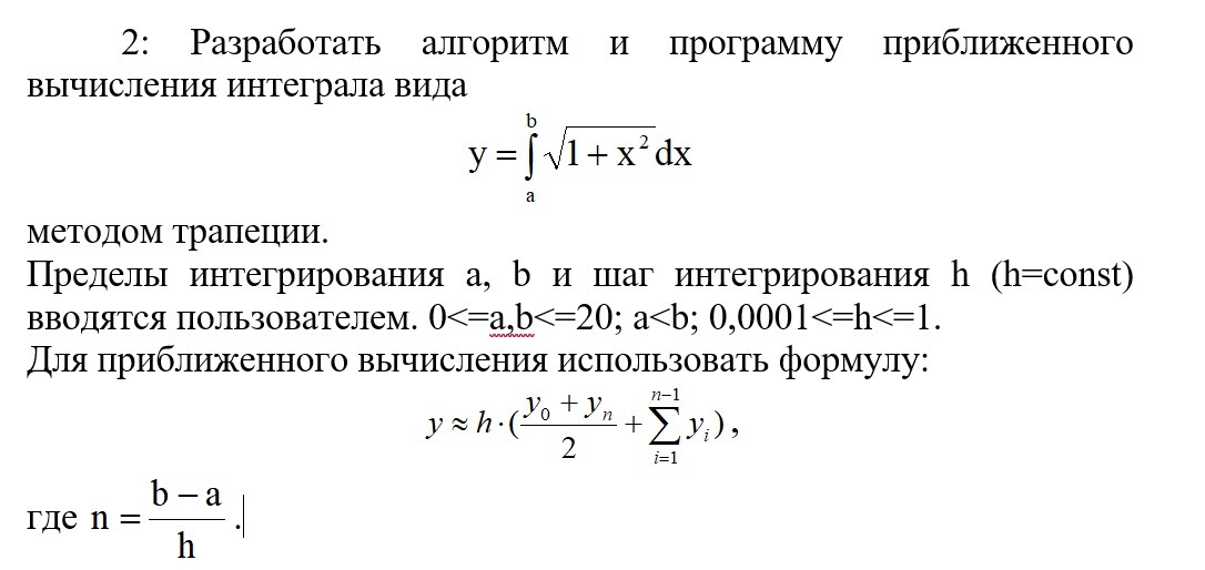
40 баллов. Вычисление приближенного значения интеграла методом трапеции.
Первый курс, нужен алгоритм решения. В частности - интересует, что за y0, yn, yi. Так же - что за n-1 и i = 1 возле значка суммы.
Приложения:

Ответы
Ответ дал:
0
я позже смогу ответ скинуть,эту же тему сейчас проходим
Ответ дал:
0
Интересует больше метод решения. И, собственно, откуда брать значения игриков.
Вас заинтересует
2 года назад
3 года назад
3 года назад
9 лет назад
9 лет назад