• Предмет: Математика
  • Автор: vikavikavikka
  • Вопрос задан 8 лет назад

Вычислить производную функции y=tg2x+3/x^2 пожалуйста помогите

Ответы

Ответ дал: xxxeol
0

Дано: y(x) = tg(2*x) + 3/x²

Найти: y'(x) =? - производную

Пошаговое объяснение:

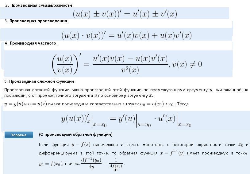
1. Производная суммы функций равна сумме производных слагаемых.

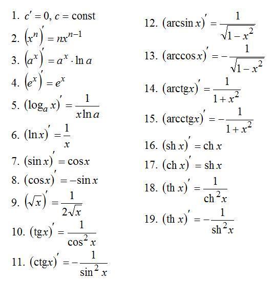
2. Производные функций на рисунке в приложении.

Применяем п. 10.  и п. 2.

Решение.

(tg2*x)' = 2/(cos(2x))²

(3/x²)' = (3*x⁻²) = -6*x⁻³ = - 6/x³

И сумма:  y'(x) = 2/(cos(2*x))² - 6/x³ - производная - ответ.

Приложения:
Вас заинтересует