• Предмет: Математика
  • Автор: CLAY123
  • Вопрос задан 8 лет назад

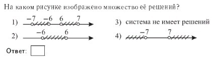
Решите систему неравенств

Приложения:

Ответы

Ответ дал: ibogatyr2006
0

Ответ:

4)

Пошаговое объяснение:

left { {{x^{2} >49} atop {x^{2} >-36}} right.

Во втором уравнении х - может быть любое число, в первом x>7 или x<-7. Т.е. решением системы является ответ 4)

Ответ дал: dshglbv2
0

2-я картинка ответ: 4, т.к. измеряется от (-бесконесности;-7) до (7; + бесконечности)

Приложения:
Вас заинтересует