• Предмет: Геометрия
  • Автор: Люсьена0
  • Вопрос задан 8 лет назад

Помогите пожалуйста:
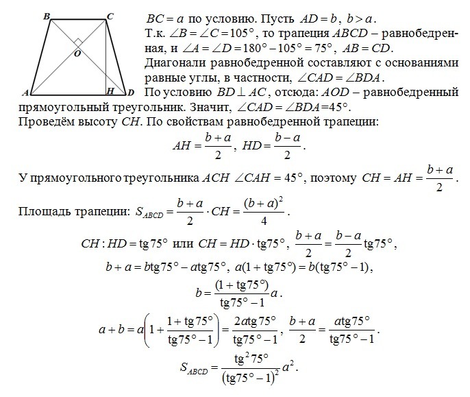
Трапеция ABCD, BC- меньшее основание, BC=A, угол B = углу C=105°, BD перпендикулярна AC. Найти площадь трапеции.

Ответы

Ответ дал: SergFlint
0

Решение в приложении.

Приложения:
Вас заинтересует