• Предмет: Алгебра
  • Автор: lena48483
  • Вопрос задан 8 лет назад

2,3,4 помогите плз.......

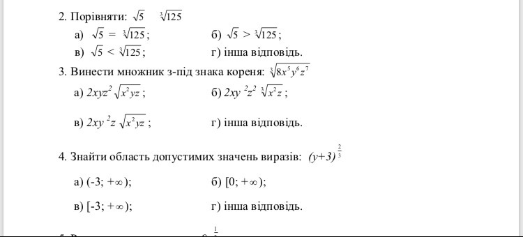
Приложения:

Ответы

Ответ дал: NNNLLL54
0

1); ; sqrt4<sqrt5<sqrt9; ; to ; ; ; 2<sqrt5<3qquad (sqrt5approx 2,24)\\sqrt[3]{125}=sqrt[3]{5^3}=5\\sqrt5<5\\2); ; sqrt[3]{8x^5y^6z^7}=sqrt[3]{2^3cdot x^3cdot x^2cdot (y^2)^3cdot (z^2)^3cdot z}=2cdot xcdot y^2cdot z^2cdot sqrt{x^2z}\\3); ; ; (y+3)^{frac{2}{3}}\\y+3>0; ; to ; ; y>-3\\yin (-3,+infty )

Вас заинтересует