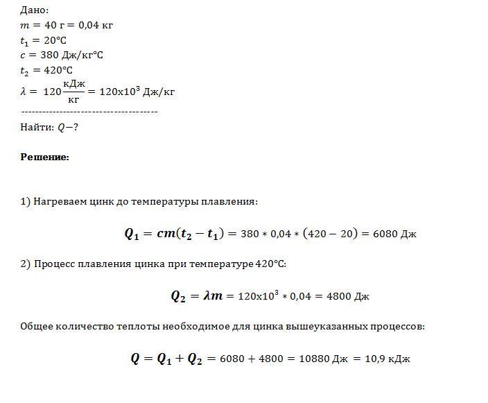
Сколько энергии приобретет при плавлении брусок из цинка массой 40 г, взятый при температуре 20 °C? Удельная теплоемкость цинка 380 Дж/(кг* °C), температура его плавления 420 °C, удельная теплота плавления 120 кДж/кг.
Ответы
Ответ дал:
0
Решение во вложении:
Приложения:
Вас заинтересует
3 года назад
3 года назад
8 лет назад
8 лет назад
11 лет назад
11 лет назад
11 лет назад