• Предмет: Математика
  • Автор: amorgendorfer
  • Вопрос задан 8 лет назад

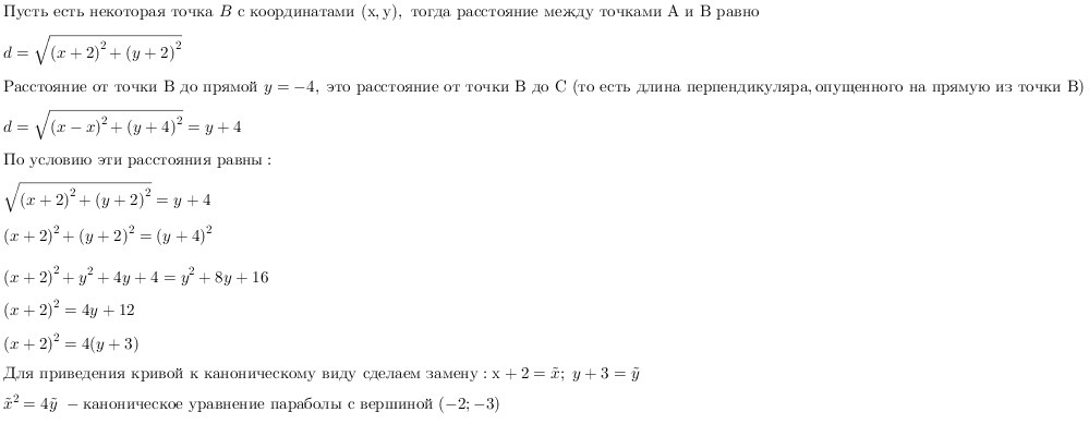
Помогиите пожалуйста! Составить уравнение линии, для каждой точки которой ее расстояние до точки A(x1; y1) равно расстоянию до прямой y = b. Полученное уравнение привести к простейшему виду и построить кривую. A (-2;-2), b=-4

Ответы

Ответ дал: alkorb
0

,,,,,,,,,,,,,,,,,,,,,,,,,,,,,,,,,,,,,,,

Приложения:
Вас заинтересует