• Предмет: Алгебра
  • Автор: hjsjsjdjjjddjdj
  • Вопрос задан 8 лет назад

Пожалуйста помогите с этим

Приложения:

Ответы

Ответ дал: sonia2907
0

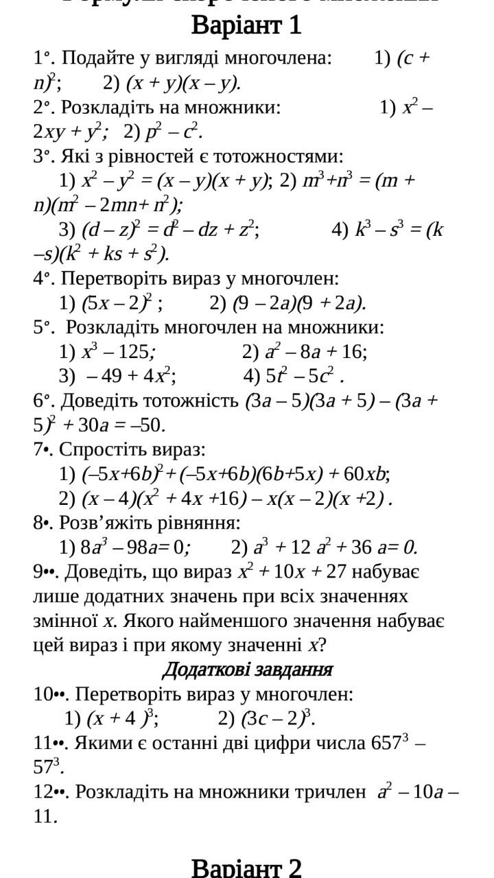
1 1) (c+n)²=c²+2cn+n²

2) (x+y)(x-y)=x²-y²

2. 1)x²-2xy+y²=(x+y)²

    2) p²-c²=(p-c)(p+c)

3. 1) є тотожністю

   2)не є тотожністю m³+³=(m+n)m²-mn+n²

  3) не є тотожністю (d-z)²=d²-2dz+z²

 4) є тотожністю

4. 1)(5x-2)²=25x²-20x+4

    2) (9-2a)(9+2a)=81-4a²

5. 1)x³-125=(x-5)(x²+5x+25)

    2) a²-8a+16=(a-4)²

    3)-49+4x²=(x-7)(x+7)

    4)5t²-5c²=5(t-c)(t+c)

6. (3a-5)(3a+5)-(3a+5)²+30a=-50

   9x²-25-(9x²+30x+25)+30x=9x²-25-9x²-30x-25+30x=-50

7.1) (-5x+6b)²+(-5x+6b)(6b+5x)+60xb=(6b-5x)²+(6b-5x)(6b+5x)+60bx=36b²-60bx+25x²+36b²-25x²+60bx=72b²

   2) (x-4)(x²+4x+16)-x(x-2)(x+2)=x³-64-x(x²-4)= -64+4x

8.1) 8a³-98a=0

     2a(4a²-49)=0

     a(4a²-49)=0

     a=0, 4a²-49=0

     a=0, x₁=-7/2, x₂=7/2

  2)a³+12a²+36=0

     a(a²+12a+36)=0

     a(a+6)²=0

     a=0, a=-6

9. x²+10x+27=0

x²+10x+25+2=0

(x+5)²+2=0

(x+5)²≥0

 (x+5)²+2>0

 При всіх значення x>0

 при x=1 набуває найменших значень

10. 1) (x+4)³=x³+12x²+3x*16+64=x³+12x²+48x+64

     2) (3c-2)³=27c³-54c²+36x-8

11. 657³-57³ - останні дві цифри 00

12.a²-10a-11=0

    D=(-10)²+4*1*(-11)=144

    x₁=10-√144/2=10-12/2=-2/2= -1

    x₂=10+√144/2=10+12/2=22/2= 11


Вас заинтересует