• Предмет: Алгебра
  • Автор: serega21013622
  • Вопрос задан 8 лет назад

помогитееееееееееееееееееееееееееееееееееееееееееееееееееееее

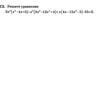
Приложения:

Ответы

Ответ дал: krolikzajcev
0

у уме раскрываем скобки и приводим подобные слагаемые. получаем уравнение

-5x-55=0\5x=-5x=-11

Вас заинтересует