• Предмет: Экономика
  • Автор: 4РИМ
  • Вопрос задан 8 лет назад

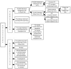
Классификация предприятий и организаций.

Ответы

Ответ дал: likekot9
0
на фото! Удачи!
________
Приложения:
Вас заинтересует