Ответы
Ответ дал:
0
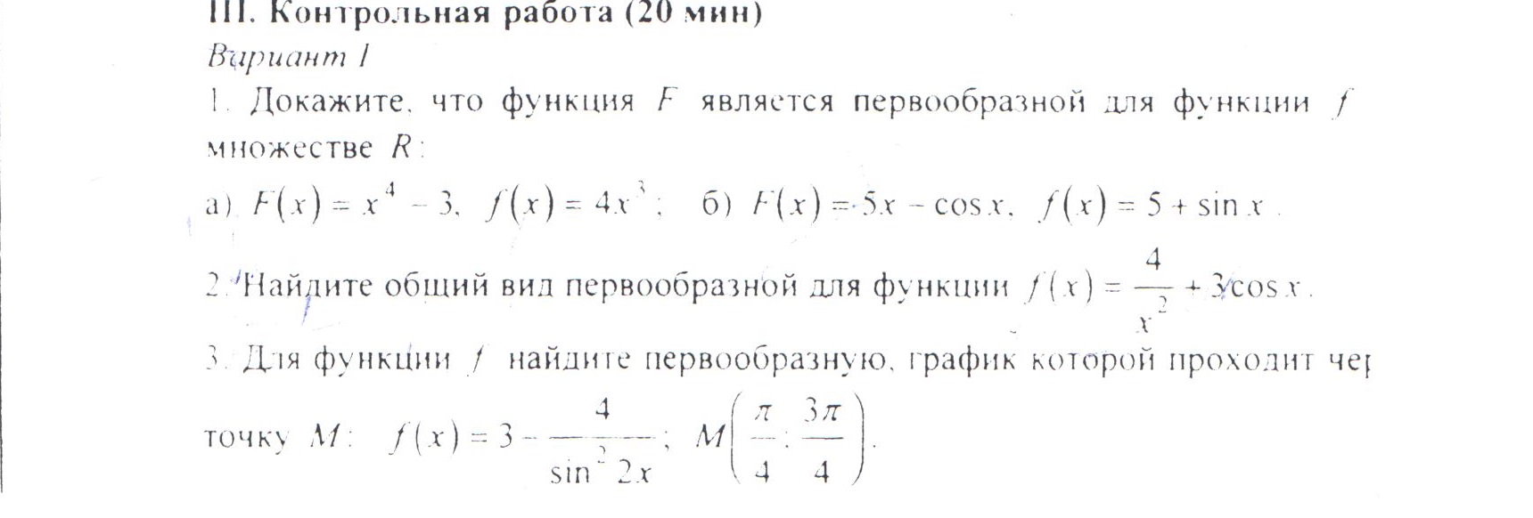
2. F(x)=-4/x+3sinx+C
3. F(x)=3x+2ctg2x+C
F(П/4)=3П/4+2ctgП/2+C=3П/4
C=-2ctgП/2
F(x)=3x+2ctg2x-2ctgП/2
3. F(x)=3x+2ctg2x+C
F(П/4)=3П/4+2ctgП/2+C=3П/4
C=-2ctgП/2
F(x)=3x+2ctg2x-2ctgП/2
Вас заинтересует
3 года назад
8 лет назад
8 лет назад
11 лет назад
11 лет назад
11 лет назад
11 лет назад