ПОЖАЛУЙСТА!!!!!!!!!! помогите в решении, очень вас прошу! буду очень рад если вы мне сможете помочь!!!
Приложения:

Ответы
Ответ дал:
0
Ответ: смотреть решение .
Пошаговое объяснение:
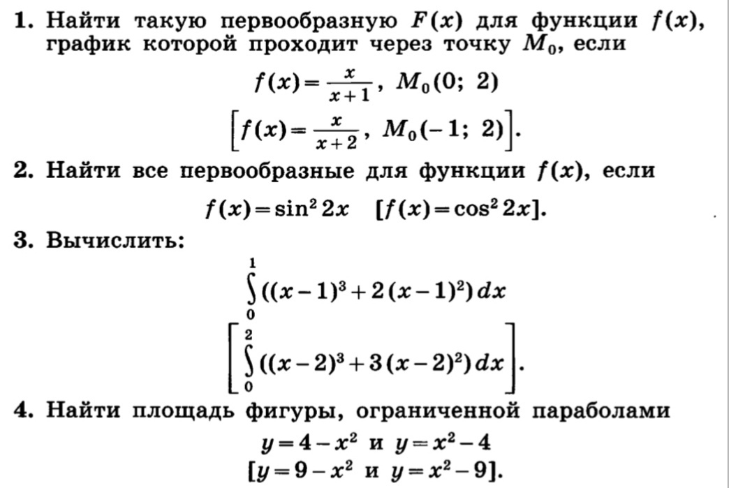
1) Берём первообразную
а)x-ln(|x+1|)+c , подставляем значения точки M и находим "c"
Получаем что c=1
b)x-ln(|x+2|)+c , подставляем значения точки M и находим "c" =>
c=3
2) проводим Преобразование по триганометрическим формулам
А)(1-cos(2x))/2 =интегрируем и получаем => x/2+sin(2x)/4+c
Б) Заменяем 2x на t получаем = cos(t)²dt/2 интегрируем и подставляем t=2x => x/2+sin(4x)/8+c
3)A)x⁴/4-x³/3-x²/2+x |(1-0)
1/4-1/3-1/2+1-(..0..)=12
B)x⁴/4-x³+4x|(2-0)
2⁴/4-2³+8-(..0..)=4
С площадью я сам плохо понял )
Вас заинтересует
2 года назад
3 года назад
3 года назад
8 лет назад
9 лет назад