Ответы
на фото...............
 
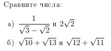
                            а)2√2 = √4 × √2 = √8 ≈ 2,83 √3 = 1,73 √2 = 1,41 1,73 - 1,41 = 0,32 1÷0,32 = 3,125 3,125>2,83 б) √10 ≈ 3,16 √13 ≈ 3,61 3,16 + 3,61 = 6,77 √12 ≈ 3,46 √11 ≈ 3,32 3,46 + 3,32 = 6,78 6,78>6,77
 
                            на фото...............
 
                            а)2√2 = √4 × √2 = √8 ≈ 2,83 √3 = 1,73 √2 = 1,41 1,73 - 1,41 = 0,32 1÷0,32 = 3,125 3,125>2,83 б) √10 ≈ 3,16 √13 ≈ 3,61 3,16 + 3,61 = 6,77 √12 ≈ 3,46 √11 ≈ 3,32 3,46 + 3,32 = 6,78 6,78>6,77
