• Предмет: Математика
  • Автор: marhamohdanovna1998
  • Вопрос задан 8 лет назад

помогите по контрольнаму работу очень прошу вас

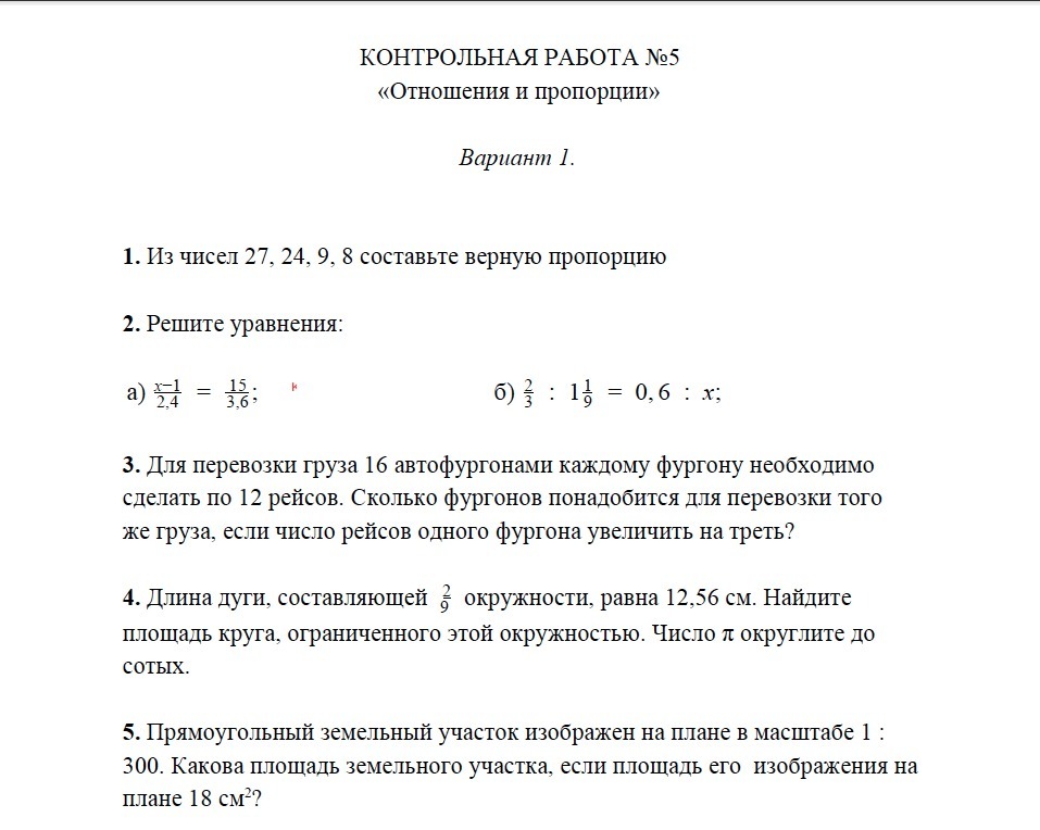
Приложения:

Ответы

Ответ дал: sabirzelenaovz2iy
0

Ответ:

Пошаговое объяснение:

1)

27/9=24/8;   3=3.

2)  (а)

3,6(х-1)=15*2,4;

3.6х-3,6=36;

3,6х=36+3,6=39,6

х=39,6/3,6;

х=11.

(б).

Ответ: х=1.

РЕШЕНИЕ:

2/3:1 1/9=0,6/х;

Пояснение .          (1 1/9=10/9);    (  0,6=6/10=3/5).

РЕшаем левую часть.

2/3:10/9=2*9/3*10=3/5  (после сокращения).

Правая часть .

3/(5*х).

Всё решение:

3/5=3/(5х);

5х=5*3/3=5;

х=5/5=1.

Ответ дал: marhamohdanovna1998
0
ХОРОШО
Ответ дал: sabirzelenaovz2iy
0
тебе расписать решение?
Ответ дал: marhamohdanovna1998
0
АУУУУ
Ответ дал: marhamohdanovna1998
0
ДА
Ответ дал: sabirzelenaovz2iy
0
понятно?
Вас заинтересует