Ответы
Ответ дал:
0
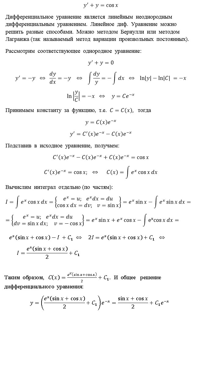
Готовое решение на фотографии
Приложения:

Вас заинтересует
2 года назад
3 года назад
8 лет назад
9 лет назад