• Предмет: Математика
  • Автор: Didar104
  • Вопрос задан 8 лет назад

И вот с этим помогите)

Приложения:

Ответы

Ответ дал: alkorb
0

4,1)

,,,,,,,,,,,,,,,,,,,,,,,,,,,,,,,,,,,,,,,,

Приложения:
Ответ дал: Didar104
0
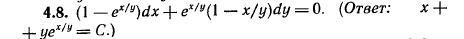
А есть решение 4.8?Или вы его уже не будете делать?(Если что извините за наглость,я просто интересуюсь)
Ответ дал: alkorb
0
нет, не буду
Ответ дал: Аноним
0
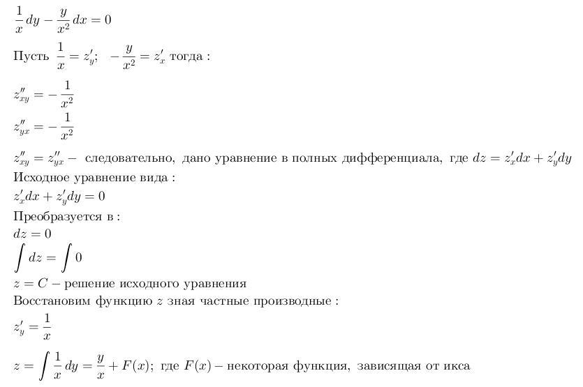
Вот первое другое решение)
Ответ дал: Аноним
0
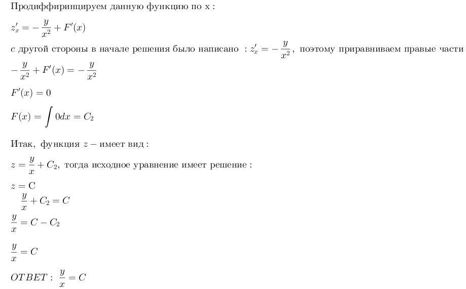
1. d(y/x) + d(y/x) = 0
2 * d(y/x) = 0
d(y/x) = 0
y/x = C
Ответ дал: Didar104
0
Вам тоже спасибо за решение)) Осталось сделать 4.8)
Вас заинтересует